首页
安全产品
安全产品
基于20多年的技术沉淀,助力构建网络安全纵深防御体系
幻云
欺骗防御平台
天穹
攻防实战演练平台
遁甲
智能安全运营平台
安权
特权账号自动化管理平台
应急演练平台
数据安全应急演练平台
安全服务
安全服务
定制化专属服务,更专业、更安全、更值得信赖
应急响应
应急演练
渗透测试
高级威胁防御
安全培训
重保特护
代码审计
安全加固
攻防竞赛
风险评估
解决方案
解决方案
针对性开发,面向丰富的业务场景,助力客户安全高效数字化转型
行业解决方案
金融
政务
能源
运营商
工控
通用解决方案
云安全
防勒索
安全智能运营
数据安全
技术能力
关于锦行
020-37639787(业务咨询转8010)
在线咨询
获取产品试用
我们将在24小时内与您联系,感谢对锦行科技的支持
联系人
联系人为必填项
手机号
联系电话为必填项
公司名称
公司名称为必填项
职位
职位为必填项
期望联系时间
期望联系时间为必填项
合作需求
合作需求为必填项
提交申请成功!
请将您的简历发送到
hr@jeeseen.com
,邮件标题中请注明【简历】
聚焦国家网络安全宣传周:关键网络安全知识,一文读懂!
聚焦国家网络安全宣传周:关键网络安全知识,一文读懂!
发布于 2025-09-18 14:09:42
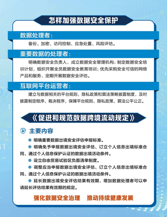
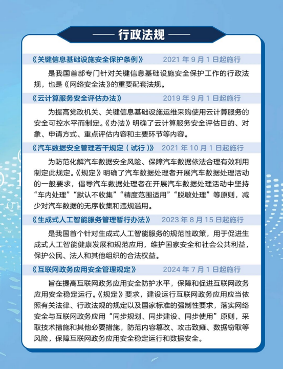
2025年国家网络安全宣传周于9月15日至21日在全国范围内展开。作为数字化时代的”全民必修课”,今年的宣传周以”网络安全为人民,网络安全靠人民——以高水平安全守护高质量发展”为主题,将开展形式多样、内容丰富的系列活动,全方位提升全民网络安全意识和防护技能。
推荐
【荣誉喜讯】锦行科技入选《嘶吼2025中国网络安全产业势能榜》!
NEW
2025/12/03
再获认可!锦行科技入选2025年广州市“四化”赋能重点平台!
NEW
2025/10/31
锦行科技三款自主研发产品入选2025年《广州市创新产品目录》!
NEW
2025/10/30
国家级认证再续!锦行科技顺利通过专精特新“小巨人”企业复审!
2025/10/28
喜报 | 锦行科技入选2025年广州市首版次软件产品研发项目!
2025/10/28
申请试用
合作咨询
020-37639787(业务咨询转8010)
邮箱咨询
market@jeeseen.com
扫码关注
锦行公众号